僕人(阿蕾奇諾)是楓丹版本強力火元素近戰主C,核心以普通攻擊為主要輸出手段,依賴「生命之契」機制實現火元素附魔與傷害加成,操作上手簡單且適配多體系陣容。以下從核心機制、培養方案、陣容搭配三大模塊展開詳細攻略。

招募《原神》強力火C「僕人」阿蕾奇諾,就選Enjoygm儲值!安全快捷,助您即刻擁有。
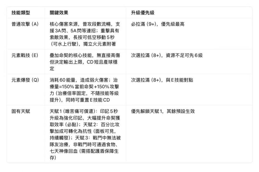
核心機制與技能解析
核心機制:生命之契與紅死之宴
- 核心邏輯:透過元素戰技(E)疊加「生命之契」,當生命之契≥生命值上限30%時,僕人普通攻擊、重擊、下落攻擊將轉為不可覆蓋的火元素傷害,並獲得40%火元素傷害加成(基礎效果)。

- 生命之契獲取與消耗:
- 施放E技能命中敵人可獲得5顆火元素微粒,同時對敵人施加「血償勒令」印記(弱火附著,1元素量,持續9.5秒)。
- 重擊回收印記可疊加生命之契:普通印記每枚提供65%生命之契,解鎖固有天賦1後,印記5秒後升級為「血償勒令·終」(強化印記),每枚提供130%生命之契,單次E技能至多疊加145%生命之契,疊加上限為200%(生命之契可跨E技能累積,未消耗的生命之契會保留至下一輪)。

- 傷害關聯:紅死之宴狀態下,僕人普通攻擊傷害會按當前生命之契百分比額外增傷,每次普通攻擊消耗當前生命之契的7.5%(重擊、下落攻擊不消耗生命之契),即使切換至後台,火元素附魔也不會消失。

技能詳情與天賦優先級

- 普通攻擊(優先級最高):主要輸出手段,建議優先升級至9級以上。
- 元素戰技(次優先):生命之契疊加核心,等級影響印記基礎傷害與生命之契獲取效率。
- 元素爆發(最後升級):用於重置E技能冷卻或收尾爆發,傷害佔比較低。
關鍵操作手法
- 基礎輸出循環:先手E→切換隊友上buff/元素(耗時約5秒,讓印記升級為強化印記)→切回僕人重擊回收印記(疊滿生命之契)→普通攻擊輸出(A/Z組合)→能量充足時開Q重置E,可銜接EQE收尾(0-1命適用,2命及以上無需強求)。

- 普通攻擊連招選擇:
- 非蒸發隊(純火、雷火):3A閃、5A閃(规避傷害同時保證輸出節奏)。
- 蒸發隊:4A1Z、5A1Z(普通攻擊+重擊組合,優化元素附著效率)。
- 簡化操作:可直接「無腦普通攻擊」,傷害差距僅5%以內。
- 細節技巧:中途普通攻擊輸出時,可穿插重擊回收新生成的印記,進一步提升生命之契檔位,讓後續普通攻擊傷害更高。
培養方案(分預算,性價比拉滿)
武器選擇(按優先級排序,兼顧零課/微課/課長)
- 首選武器(適配核心機制):
- 赤月之形(專武):提升生命之契上限,強化普通攻擊與重擊傷害,同時提供抗打斷,完美契合僕人機制。

- 護摩之杖:基於生命值提供攻擊力加成,適配僕人「生命之契與生命值掛鉤」的特性,泛用性強。

- 次選武器(無專武最優解):
- 五星替代:赤沙之杖(元素精通轉化攻擊力)、和璞鳶(普通攻擊疊加攻擊力與暴擊率)、貫虹之槊(搭配護盾角色時傷害顯著提升)。

- 四星首選:峽灣長歌(普通攻擊增傷+反應傷害提升)、決鬥之槍(基於隊伍人數提供暴擊率與攻擊力)、黑纓槍(前期過渡)。
- 三星過渡:白纓槍(提供暴擊率與普通攻擊傷害加成)。
聖遺物搭配(套裝+詞條雙重優化)
- 套裝選擇:
- 最優套裝:諧律異想斷章4件套(火傷+15%,普通攻擊與重擊傷害+30%,疊層增傷)。

- 替代套裝:魔女套4件(蒸發/融化隊)、角鬥士2件+魔女2件(泛用過渡)。
- 主詞條與副詞條:
- 沙漏:攻擊力%;杯子:火元素傷害加成;頭冠:暴擊率/暴擊傷害。
- 副詞條優先級:暴擊率/暴擊傷害>攻擊力%>元素精通。
命之座提升與培養順序
- 命之座優先級:
- 0命:完全可用,核心機制無缺失。
- 1命:性價比最高,提升普通攻擊傷害與抗打斷能力。
- 2命:擴大攻擊範圍,簡化操作。
- 6命:質變命座,預算充足可考慮。

- 培養順序:角色等級→武器等級→天賦(普通攻擊>元素爆發>元素戰技)→聖遺物。

陣容搭配(按體系分類,適配不同練度)
頂級配隊(滿練度首選)
- 僕希茜班(T0陣容):僕人+希諾寧(增傷/掛火)+茜特菈莉(掛水/增傷)+班尼特(增傷)。

- 僕人蒸發隊:僕人+萬葉(減抗/增傷)+夜蘭/行秋(掛水)+班尼特。
泛用配隊(練度不足適用)
- 純火隊:僕人+萬葉+迪希雅(護盾/抗打斷)+班尼特。
- 超載隊:僕人+夏沃蕾(雷傷/超載)+班尼特+北斗(護盾)。

下位替代方案
- 希諾寧替代:萬葉、鍾離、托馬。

- 茜特菈莉替代:夜蘭、行秋、珊瑚宮心海。
- 班尼特無可替代,缺失時需調整配隊邏輯。
額外小貼士
- 生存保障:僕人無法被隊友治療,需搭配護盾角色或高抗打斷角色。
- 面板參考:攻擊力≥2000,暴擊率≥60%,暴擊傷害≥120%,火元素傷害加成≥80%。
- 資源傾斜:優先升級普通攻擊天賦,聖遺物主攻雙暴詞條。
總結
僕人是零命即強勢的火元素站場主C,機制自洽、操作簡單,配隊靈活。核心抓牢「疊加生命之契—重擊回收—普通攻擊輸出」邏輯,優先培養普通攻擊天賦與雙暴屬性,搭配班尼特與護盾/反應角色即可穩站高傷梯隊。無論是新玩家補充火元素主C,還是老玩家挑戰深境螺旋,性價比極高,閉眼練不虧!
若您想低價儲值《原神》,歡迎光臨海外代充平台Enjoygm!我們提供覆蓋亞服、港台服、美服、歐服的多伺服器儲值服務,流程安全快捷,獨家優惠,並有24小時客服團隊為您解憂。